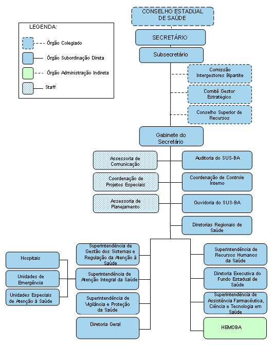
Órgãos da Administração Direta
Diretoria Executiva do Fundo Estadual de Saúde – Fesba
Diretoria Geral – DGE
Superintendência de Vigilância e Proteção da Saúde – Suvisa
Superintendência de Recursos Humanos da Saúde – Superh
Superintendência de Gestão dos Sistemas de Regulação da Atenção à Saúde – Suregs
Superintendência de Assistência Farmacêutica, Ciência e Tecnologia em Saúde – Saftec
Superintendência de Atenção Integral à Saúde – Sais
Unidades de Saúde (Hospitais, Maternidades e Policlínicas)
