Protocolo Clínico e Diretrizes Terapêuticas da Prevenção de Tromboembolismo Venoso em Gestantes com Trombofilia (Clique Aqui)
PCDT Resumido da Prevenção de Tromboembolismo Venoso em Gestantes com Trombofilia (clique aqui)
Fluxo de Acesso aos Medicamentos para Prevenção de Tromboembolismo Venoso em Gestantes com Trombofilia (Clique Aqui)
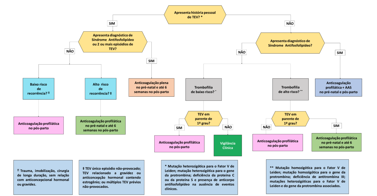
Fluxograma para a Profilaxia de TEV em gestantes com Trombofilia detalhado ( Clique Aqui )
Condições clínicas e CIDs atendidas no PCDT
A) Para Tromboembolia Hereditária de baixo risco (CID-10: D68.8);
B) Para Tromboembolia Hereditária de alto risco (CID-10: D68.8);
C) Para Síndrome Antifosfolipídeo – SAF (CID-10: D68.8);
D) Para os casos de história pessoal de Tromboembolismo Venoso – TEV (CID-10: I82.0, I82.1, I82.2, I82.3, I82.8, O22.3, O22.5).
Atenção: Para consultar as atualizações dos medicamentos e CID-10 desta patologia, acessar o SISTEMA DE GERENCIAMENTO DA TABELA UNIFICADA DE PROCEDIMENTOS
Capital e Região Metropolitana
INTERIOR

